Tư vấn: 0979.466.469 / 0938.128.290

MENU

Tài liệu mạch Mạch âm thanh

Công Nghệ Mạch Điện Tử: Nền Tảng Cho Sự Tiến Bộ Của Thế Giới

Công Nghệ Mạch Điện Tử: Nền Tảng Cho Sự Tiến Bộ Của Thế Giới

Công nghệ mạch điện tử đã trở thành xương sống của thế giới hiện đại, đóng vai trò quan trọng trong việc thúc đẩy sự đổi mới và phát triển trên nhiều lĩnh vực khác nhau. Từ điện thoại thông minh, máy tính, đến thiết bị y...
Decal Mạch Điện Tử Chịu Nhiệt: Bí Quyết Thiết Kế Đảm Bảo Hiệu Suất Tối Ưu

Decal Mạch Điện Tử Chịu Nhiệt: Bí Quyết Thiết Kế Đảm Bảo Hiệu Suất Tối Ưu

Trong ngành công nghiệp điện tử hiện đại, decal mạch điện tử chịu nhiệt không chỉ đơn thuần là một phần của sản phẩm mà còn là một yếu tố quyết định đến độ bền và hiệu suất của nó. Khi thiết kế decal, bạn không chỉ...
Mạch khuếch đại âm thanh bằng transistor 12w

Mạch khuếch đại âm thanh bằng transistor 12w

Mạch là một bộ khuếch đại âm thanh đơn giản, dễ làm có thể ứng dụng tại nhà cho những người mới tìm hiểu về điện tử.  
Mạch khuếch đại âm thanh 3W sử dụng IC MAX 7910

Mạch khuếch đại âm thanh 3W sử dụng IC MAX 7910

Mạch khuếch đại âm thanh 3W lý tưởng cho các ứng dụng âm thanh nhỏ như máy nghe CD cầm tay hay radio. Mạch được thiết kế chặt chẽ nên hoạt động rất tốt.
Bộ khuếch đại âm thanh 2 x 22 Watt sử dụng IC TDA 1554.

Bộ khuếch đại âm thanh 2 x 22 Watt sử dụng IC TDA 1554.

Miêu tả: Đây là sơ đồ mạch của một bộ khuếch đại stereo chất lượng cao và mạnh mẽ bằng cách sử dụng IC TDA 1554.Chỉ cần rất ít các thành phần. Mạch hoạt động tốt nhất với một loa 4 Ohm. TDA1554 là bộ khuếch đại âm thanh...
Mạch loa đơn giản 19W

Mạch loa đơn giản 19W

Mạch loa đơn giản 19 Watts Miêu tả Đây là một sơ đồ mạch khuếch đại đơn giản 19 watt sử dụng IC LA4440 từ Sanyo. Sử dụng rất ít các thành phần khác ngoài IC LA4440. Đây một mạch chất lượng rất cao đối với chi phí của nó và lý...
Tìm hiểu Mạch nháy theo nhạc

Tìm hiểu Mạch nháy theo nhạc

Miêu tả Thực chất đây là mạch đo tín hiệu âm thanh. Toàn bộ mạch là một bộ đo mức âm thanh của một con chip có thể được sử dụng để hiển thị mức âm thanh của bộ khuyếch đại hoặc chỉ đơn giản là mức âm thanh từ một...
Mạch đo điện áp âm thanh

Mạch đo điện áp âm thanh

Audio Watt Meter Miêu tả: Đây là một thủ thuật đơn giản để đo đầu ra của bộ khuyếch đại. Ở đây điện trở R2 hoạt động như tải cho amp và nó có thể chịu được gấp đôi công suất tối đa của amp bạn sẽ đo được. Thang đo...
Mạch loa dùng TDA2009

Mạch loa dùng TDA2009

Mạch khuếch đại công suất - 25 Watts Miêu tả: Đây là sơ đồ của một mạch loa công suất 25 Watt dùng TDA 2009. TDA 2009 có hai kênh, mỗi kênh 12,5 watt. Ở đây hai kênh được nối để có được một kênh duy nhất 25 W. TDA 2009 cũng có các tính...
Mạch nháy theo nhạc thú vị!

Mạch nháy theo nhạc thú vị!

Miêu tả: Đây là một trạng thái đơn giản của nghệ thuật chaser của mạch âm nhạc có thể được sử dụng trong vũ trường hoặc thậm chí ở nhà nếu bạn là một chút âm nhạc dance. IC 1 và IC2 là CD 4017. Bạn có thể tra IC CD 4017 trên...
Mạch loa dùng Transistor-12 Watts

Mạch loa dùng Transistor-12 Watts

Mạch này là một bộ khuyếch đại âm thanh có chất lượng đầu ra khá tốt mà không cần nhiều linh kiện kết nối. Bộ khuếch đại này chỉ sử dụng một transistor, hai MOSFET, vài điện trở và tụ điện. Mạch này có thể cung cấp 18Watts...
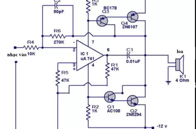
Mạch loa dùng Transistor-12 Watts

Mạch loa dùng Transistor-12 Watts

Miêu tả: Đây là một mạch khá thú vị dùng IC uA 741. Bạn có thể làm mạch này để hiểu thêm về IC này. Nếu chưa hiểu lắm, hãy tra datasheet uA 741 nhé! Điện trở R2 và R3 được sử dụng để giảm điện áp cho đầu vào của cặp...
Tìm hiểu Mạch loa mini

Tìm hiểu Mạch loa mini

Mạch loa mini Miêu tả: Đây là mạch khuếch đại âm thanh nhỏ gọn đơn giản và chỉ 2 Watts phù hợp với các máy thu thanh nhỏ và các thiết bị âm thanh di động. Mạch này ứng dụng IC TDA 7052. Bộ loa này có thể chạy với nguồn 3V, khá lý...
Mạch tweeter crossover

Mạch tweeter crossover

Miêu tả: Đây là một mạch khá hay! Vì một loa đơn không tốt trong việc xử lý tần số cao và thấp cùng một lúc. Nên mạch này được thiết kế để ta có thể lọc ra tần số thấp và phát nó thông qua loa K1 (loa âm trầm), nó sẽ tạo ra...
Máy Đo Độ Méo Âm Thanh

Máy Đo Độ Méo Âm Thanh

Đây là một máy đo độ méo tiếng ồn 1KHz đơn giản có thể đo Độ méo họa âm (THD) trên bất kỳ tải nào ở bất kỳ nguồn điện nào. Bạn có tùy chọn để chọn tải 2,4,8 hoặc 16 Ohm. Mạch hoạt động bằng cách lọc tín hiệu cơ bản 1...
Bộ loa 3 W sử dụng MAX 7910

Bộ loa 3 W sử dụng MAX 7910

Sơ đồ mạch loa 3W sử dụng MAX 7910 được đưa ra ở đây. Mạch này lý tưởng cho các ứng dụng âm thanh nhỏ như máy nghe CD cầm tay hay bộ radio. Mạch được thiết kế khá chặc chẽ nên hoạt động rất tốt.
Mạch Hi Fi Amplifier- 2X12 Watts

Mạch Hi Fi Amplifier- 2X12 Watts

Đây là mạch khuếch đại 2x22 watt HiFi sử dụng IC TDA 2616 từ Phillips. Một mạch đơn giản, rất tốt, và sử dụng ít các thành phần. Điều này làm cho mạch lý tưởng cho một bộ khuếch đại công suất di động. Mạch cung cấp 12 Watts cho loa...
Tìm hiểu Mạch loa 150 Watt

Tìm hiểu Mạch loa 150 Watt

Đây là mạch loa 150 Watt rẻ nhất mà bạn có thể thực hiện. Mạch dùng 2 Darlington TIP 142 và TIP 147. TIP 147 và 142 có thể điều khiển dòng điện 100V-5A và có độ bền rất cao. Ở đây có hai transitor BC 558 Q5 và Q4 được sử dụng như bộ...
Tìm hiểu Máy đo mức âm thanh

Tìm hiểu Máy đo mức âm thanh

Một mạch đo mức âm thanh đơn giản và chi phí thấp có thể được sử dụng để đo mức âm thanh của nguồn âm thanh của bạn. Mạch này là một công cụ có giá trị cho những ai quan tâm đến các mạch âm thanh. Mạch được thiết kế để...
Bộ loa dùng transitor 50 W

Bộ loa dùng transitor 50 W

Đây là một mạch khuếch đại công suất rất chắc chắn và hợp lý có thể được sử dụng cho bất kỳ ứng dụng âm thanh nào. Bộ khuyếch đại tạo ra 60W ở 50V cung cấp trên một mạch tải 8 Ohm. Được thiết kế với hầu hết các linh...
Chuyển đổi ổ CD-ROM sang máy nghe nhạc Audio CD

Chuyển đổi ổ CD-ROM sang máy nghe nhạc Audio CD

Dưới đây là sơ đồ đơn giản nhất để chuyển đổi một ổ đĩa CD-ROM của máy tính của bạn sang một máy nghe nhạc Audio CD. Yêu cầu tối thiểu là, cần có đầu ra âm thanh và nút skip (Nút bỏ qua). May mắn thay hầu hết các CD-ROM đều...
Mạch loa chi phí thấp

Mạch loa chi phí thấp

Đây là một bộ khuếch đại khá rẻ. Bạn có thể tạo ra nó mà chỉ sử dụng ba transistor. Tất cả các thành phần được sử dụng ở đây có thể được lấy từ những linh kiện trong hộp rác của bạn. Ngoài ra bạn chỉ cần thêm một...
Tìm hiểu Tai nghe hồng ngoại

Tìm hiểu Tai nghe hồng ngoại

Dưới đây là một mạch tai nghe hồng ngoại đơn giản phù hợp để nghe TV hoặc radio. Đối với người mới bắt đầu, tai nghe hồng ngoại là một lựa chọn tốt hơn bộ tai nghe FM bởi vì bộ tai nghe FM thường tạo ra chất lượng âm thanh...
Mạch điều chỉnh âm thanh 3 băng tần.

Mạch điều chỉnh âm thanh 3 băng tần.

Đây là mạch điều chỉnh âm thanh đơn giản 3 băng tần được làm với một IC LF351 (IC1) và một số ít các linh kiện thụ động khác. Các linh kiện trong mạch này không khó để tìm và cũng có thể được thay thế bằng các giá trị gần...
Mạch khuếch đại lời nói.

Mạch khuếch đại lời nói.

Mạch này được đưa ra ở đây có thể được đặt trong hộp có chứa loa để tạo thành bộ khuếch đại micro tiện dụng. Thiết bị này có thể được sử dụng bởi giáo viên, hướng dẫn viên, giảng viên, vv để nói trong một môi trường...
Máy đo áp suất âm thanh

Máy đo áp suất âm thanh

Đây là một mạch đơn giản có thể được sử dụng để kiểm tra mức độ âm thanh. Đồng hồ đo áp suất âm thanh rất hữu ích trong việc cài đặt các hệ thống karaoke gia đình, nếu bạn cần kiểm tra áp suất âm thanh của từng kênh ở...
Mạch chuyển đổi FM cho xe hơi

Mạch chuyển đổi FM cho xe hơi

Với mạch điều khiển FM nhỏ gọn này được cắm vào đầu âm thanh của máy nghe nhạc cassete hoặc iPod, bạn có thể nghe những bản nhạc yêu thích trên chiếc xe hơi. Mạch này rất hữu ích nếu xe của bạn không có bộ phụ trợ trong hộp....
Mạch Crystal pickup preamplifier

Mạch Crystal pickup preamplifier

Miêu tả: Một bộ khuếch đại hoạt động trên một nguồn cấp duy nhất, sử dụng với crystal pickups với trở kháng cao được trình bày ở đây. Mạng lưới chia điện áp bao gồm R1, R2 và R5 cung cấp điện áp DC khoảng bằng một nửa điện...
Mạch loa cho tai nghe điện thoại

Mạch loa cho tai nghe điện thoại

Đây là một mạch loa cho tai nghe điện thoại đơn giản có thể được sử dụng cho điện thoại của bạn. Mạch khá dễ làm và chỉ sử dụng ba transistor. Transistor Q1 (BC 239) và các thành phần liên kết tạo thành một bộ khuếch đại ở phía...
Tìm hiểu Mạch megaphone điện

Tìm hiểu Mạch megaphone điện

Có thể sử dụng bất kỳ loại transistor PNP trong mạch Megaphone này. Nó thích hợp cho các hoạt động cần khuệch đại âm thanh như đua thuyền, vui chơi vv. Các transitor Q1 & Q2 là loại HEP-230 dễ dàng có sẵn trên thị trường. Các transistor...
Sản phẩm nổi bật
Sale 0%
685000 /cuộn
/ cuộn

Code: 3004-074 Còn hàng

Lưu xem sau
Sale 0%
1600000 /Gói (100con)
/ Gói (100con)

Code: 3404-090 Liên hệ

Lưu xem sau
Sale 0%
550000 /Cái
500000 / Cái

Code: 3702-066 Còn hàng

Lưu xem sau
Sale 0%
2500 - 5000 /Cái
/ Cái

Code: 3546-034 Còn hàng

Lưu xem sau
Hỗ trợ liên kết
0979466469
0899909838
0938128290
0899909838
Khiếu nại: 0964238397
0979466469
0868565469
0868565469

Hotline: 0979 466 469

Loading
0979 466 469
Bạn cần linh kiện mẫu ? 7-11 ngày