Tư vấn: 0979.466.469 / 0938.128.290

MENU

Tài liệu mạch Mạch âm thanh

Bộ khuếch đại âm thanh nổi 2 x 32 Oát

Bộ khuếch đại âm thanh nổi 2 x 32 Oát

Mạch cung cấp ở đây là của một bộ khuếch đại âm thanh nổi 2 x 32 oát bằng cách sử dụng TDA2050V IC nổi tiếng từ ST Microelectronics (Microelectronics tập đoàn đứng thứ 5 toàn cầu trong lĩnh vực vi điện tử ) TDA2050V là một bộ khuếch...
Mic Mixer chi phí thấp

Mic Mixer chi phí thấp

Đây là sơ đồ của mic mixer (bàn trộn) chi phí thấp có thể được lắp ráp từ các linh kiện thừa trong hộp rác của bạn. Bàn trộn hai kênh này được thiết kế để xử lý micrô động có trở kháng cao. Transistor Q1 có thể là bất kỳ...
Mạch điều khiển âm sắc kiểu cổ điển Baxandall

Mạch điều khiển âm sắc kiểu cổ điển Baxandall

Mạch đơn giản này được thiết kế dựa trên mạch điều khiển âm thanh Baxendall nổi tiếng. Mạch đưa ra ở đây có thể cho cắt hoặc tăng tối đa khoảng 12 dB ở 10 KHz (treble) và 50Hz (bass). Ngoài ra, cả bass và treble có thể được điều...
Bộ điều chỉnh tần số 5 băng tần sử dụng LA3600

Bộ điều chỉnh tần số 5 băng tần sử dụng LA3600

Bộ cân bằng đồ họa hiển thị ở đây dựa trên IC LA3600 của Sanyo Semiconductors. LA 3600 là một Op-amp tích hợp, vi mạch IC cân bằng 5 băng tần, rất phù hợp cho các ứng dụng như máy nghe nhạc cầm tay, bộ radio, hệ thống karaoke gia đình,...
Tìm hiểu Thẻ âm thanh USB

Tìm hiểu Thẻ âm thanh USB

Thiết kế và xây dựng một card âm thanh USB không còn là một vấn đề đau đầu bởi vì chúng tôi đã có mạch tích hợp PCM 2702 từ Texas Instruments. PCM2702 là một bộ chuyển đổi kỹ thuật số 16 bit tích hợp có hai kênh đầu ra tương tự...
Mạch cho 3 đầu vào microphone

Mạch cho 3 đầu vào microphone

Mạch được đưa ra ở đây là mạch có ba mic đầu vào bằng cách sử dụng vi mạch LM348. LM348 là một bộ khuếch đại công suất cao. IC có nguồn cung cấp đầu vào rất thấp (0.6mA / opamp) và hoạt động từ một nguồn cung cấp năng lượng...
Mạch khuếch đại âm thanh 2 x 60 W

Mạch khuếch đại âm thanh 2 x 60 W

Sơ đồ mạch được hiển thị ở đây là của một bộ khuếch đại âm thanh nổi 2 x 60 Watt dựa trên LM4780 từ National Semiconductors. LM4780 là một bộ khuếch đại âm thanh tuyệt vời, IC có khả năng cung cấp 60W Rms điện đầu ra / kênh vào loa...
Mạch âm li có điều khiển.

Mạch âm li có điều khiển.

Đây là sơ đồ mạch của một âm li tuyệt vời có điều khiển âm thanh sử dụng IC TDA1524 từ Phillips. IC yêu cầu rất ít các thành phần bên ngoài, có tiếng ồn rất thấp và có phạm vi điện áp cung cấp rộng. POTs R1 (Biến trở) đến R4 có...
Bộ khuếch đại cấp dòng trở lại

Bộ khuếch đại cấp dòng trở lại

Mạch khuếch đại linh hoạt này được thiết kế và đệ trình bởi ông Seetharaman Subramanian từ Chennai. Mô tả của Seetharaman về mạch. Khái niệm này đã xuất hiện trở lại lâu dài trong thực tiễn điện tử dựa trên một tạp chí Anh. Dựa...
Âm li âm thanh nổi với điều khiển âm thanh

Âm li âm thanh nổi với điều khiển âm thanh

Đây là sơ đồ mạch của một âm li âm thanh nổi tuyệt vời với điều khiển âm thanh sử dụng IC TDA1524 từ Phillips. IC yêu cầu rất ít các thành phần bên ngoài, có tiếng ồn rất thấp và có phạm vi điện áp cung cấp rộng. POTs R1 đến R4...
Bộ chia âm thanh 3 kênh

Bộ chia âm thanh 3 kênh

Đây là sơ đồ mạch đơn giản của mạch chia 3 kênh âm thanh dựa trên IC NE5532. NE5532 là một đôi opam bù đắp tiếng ồn thấp từ đầu vào. Nó có một tín hiệu nhỏ và băng thông công suất cao, làm cho nó phù hợp với các ứng dụng âm...
Bộ đo mức âm thanh stereo / Đồng hồ VU Stereo

Bộ đo mức âm thanh stereo / Đồng hồ VU Stereo

Mạch được hiển thị ở đây là bộ chỉ thị mức âm thanh stereo / đồng hồ VU sử dụng IC TA7666P của Toshiba. TA7666P bao gồm 2 bộ khuếch đại đảo ngược, 10 bộ so sánh và máy phát điện áp tham chiếu. Các mức độ chuyển đổi cho TA7666P...
Bộ khuếch đại âm thanh 20W sử dụng TDA7240

Bộ khuếch đại âm thanh 20W sử dụng TDA7240

Bộ khuếch đại âm thanh được trình bày ở đây dựa trên vi mạch TDA7240 từ ST Microelectronics ( tập đoàn đứng thứ 5 toàn cầu về lĩnh vực điện tử). TDA 7240 là một bộ khuếch đại âm thanh tích hợp IC có thể cung cấp 20 watt công suất...
Bộ khuếch đại cầu sử dụng TDA 4935

Bộ khuếch đại cầu sử dụng TDA 4935

TDA4935 là bộ khuếch đại âm thanh chất lượng cao 2x15W của Siemens( đơn vị đo độ dẫn điện). IC có thể được sử dụng trong chế độ stereo hoặc chế độ cầu. Trong chế độ stereo nó có thể cung cấp 15W mỗi kênh và trong chế độ cây...
Mạch khuếch đại tai nghe HiFi

Mạch khuếch đại tai nghe HiFi

LM4880 là bộ khuếch đại âm thanh kép của HiFi từ quốc gia Semiconductors. IC này được thiết kế đặc biệt để tạo ra đầu ra âm thanh chất lượng cao với số lượng các thành phần bên ngoài tối thiểu.LM4880 có khả năng truyền 250mW cho...
Tìm hiểu Mạch quang trở

Tìm hiểu Mạch quang trở

Chào mừng các bạn đến với Việt Nam future electronics! Hôm nay mình xin giới thiệu đến các bạn mạch đèn sử dụng quang điện trở. Quang điện trở là một loại điện trở mà trở kháng giảm mạnh khi gặp ánh sang. Ứng dụng điều này...
Quạt làm mát tự động cho âm li

Quạt làm mát tự động cho âm li

Sơ đồ của một quạt làm mát tự động cho âm li được đưa ra ở đây. Mạch tự động chuyển ON quạt làm lạnh bất cứ khi nào nhiệt độ của tản nhiệt vượt quá mức đặt trước. Mạch này sẽ tiết kiệm rất nhiều năng lượng bởi...
Bộ loa Mosfet 18 Watts

Bộ loa Mosfet 18 Watts

Mạch này là một bộ khuyếch đại âm thanh có khả năng cung cấp công suất đầu ra phong phú với khá ít các bộ phận, và có chất lượng âm thanh khá tốt. Bộ khuếch đại này chỉ sử dụng một transistor, hai MOSFET, vài điện trở và tụ...
Bộ loa Mosfet 50 Watts

Bộ loa Mosfet 50 Watts

Miêu tả: Phần đầu của bộ khuyếch đại là một bộ khuếch đại vi sai dựa trên transistor Q1 và Q2. R1 giới hạn dòng và tụ điện C1 bỏ qua các tần số cao không mong muốn. Phần thứ hai là phần điều khiển gồm các transistor Q3 và Q4....
Mạch loa cho xe hơi sử dụng TDA2040

Mạch loa cho xe hơi sử dụng TDA2040

Một mạch khuếch đại âm thanh cho xe hơi sử dụng TDA2040 được viết ở đây. IC đã có trong mạch một số tính năng như bảo vệ ngắn mạch, tự ngắt khi nhiệt độ quá cao và nhiều hơn nó có thể được vận hành từ
Khuếch đại âm thanh bằng cách sử dụng TDA2613

Khuếch đại âm thanh bằng cách sử dụng TDA2613

Một mạch khuếch đại âm thanh 6 watt sử dụng TDA2613 được viết ở đây. TDA2613 là bộ khuếch đại âm thanh Hi-Fi tích hợp từ Philips Semiconductors. IC có thêm các tính năng như chống ngắn mạch, được bảo vệ nhiệt và có sẵn trong gói...
Mạch điều chỉnh âm thanh

Mạch điều chỉnh âm thanh

Giới thiệu mạch điều chỉnh âm thanh trong các bộ đồ chơi sử dụng IC HT8905 và hình vẽ chi tiết sơ đồ mạch 
Mạch đo mức âm thanh

Mạch đo mức âm thanh

Giới thiệu mạch đo mức âm thanh nằm trong dải tần số 20Hz đến 50kHz và hình vẽ chi tiết sơ đồ mạch 
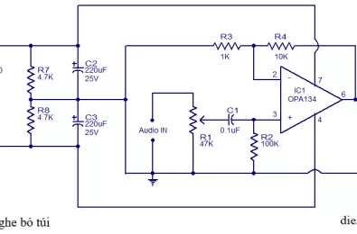
mạch khuếch đại âm thanh tai nghe bỏ túi

mạch khuếch đại âm thanh tai nghe bỏ túi

mạch khuếch đại âm thanh đơn giản sử dụng tai nghe cho người mới học điện tử
mạch khuếch đại âm thanh tai nghe bỏ túi

mạch khuếch đại âm thanh tai nghe bỏ túi

mạch khuếch đại âm thanh đơn giản sử dụng tai nghe cho người mới học điện tử
Sản phẩm nổi bật
Sale 20%
128000 - 160000 /Cái
160000 / Cái

Code: M-3002-040 Còn hàng

Lưu xem sau
Sale 0%
50000 /Cái
/ Cái

Code: DV143 Còn hàng

Lưu xem sau
Sale 0%
572000 /Cái
/ Cái

Code: M-6015-032 Liên hệ

Lưu xem sau
Sale 0%
209000 /Cái
/ Cái

Code: M-6021-004 Liên hệ

Lưu xem sau
Hỗ trợ liên kết
0979466469
0899909838
0938128290
0899909838
Khiếu nại: 0964238397
0979466469
0868565469
0868565469

Hotline: 0979 466 469

Loading
0979 466 469
Bạn cần linh kiện mẫu ? 7-11 ngày