Tư vấn: 0979.466.469 / 0938.128.290

MENU

Liên quan đến Động cơ

Mạch điều khiển tốc độ động cơ

Mạch điều khiển tốc độ động cơ

Mạch điều khiển tốc độ động cơ PWM đơn giản cho các động cơ có công suất thấp như quạt mini cầm tay, đồ chơi,...
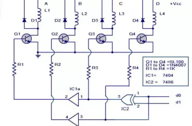
Bộ điều khiển động cơ bước

Bộ điều khiển động cơ bước

Mạch điều khiển tốc độ động cơ đơn giản thông qua điều khiển động cơ bước.
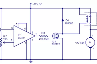
Mạch điều khiển quạt thông qua nhiệt độ

Mạch điều khiển quạt thông qua nhiệt độ

Mạch điều khiển tốc độ quạt 12V DC đơn giản thông qua giá trị nhiệt độ.
Điều khiển động cơ hai chiều

Điều khiển động cơ hai chiều

Mạch điều khiển động cơ DC theo hai chiều dựa trên hoạt động của IC555.
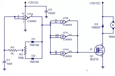
Bộ điều khiển tốc độ động cơ PWM

Bộ điều khiển tốc độ động cơ PWM

Mạch điều khiển tốc độ động cơ PWM. Mạch sử dụng IC 4093 là IC điều khiển chính cho mạch.
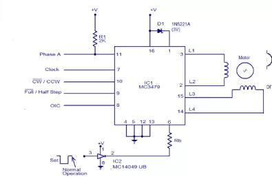
Điều khiển động cơ bước sử dụng MC3479

Điều khiển động cơ bước sử dụng MC3479

Mạch điều khiển động cơ bước sử dụng MC3479 . Mạch có chức năng điều khiển động cơ bước 2 pha.
Mạch kiểm soát tốc độ cho máy khoan PCB

Mạch kiểm soát tốc độ cho máy khoan PCB

Mạch kiểm soát tốc độ của máy khoan PCB đơn giản sử dụng IC LM3578 Nguồn cấp DC.
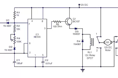
Mạch điều khiển động cơ DC sử dụng NE555

Mạch điều khiển động cơ DC sử dụng NE555

Mạch điều khiển động cơ DC đơn giản sử dụng NE555 có chức năng kiểm soát tốc độ động cơ, hướng quay của động cơ.
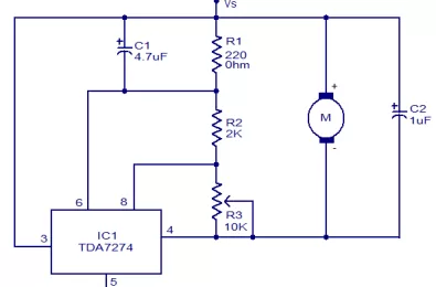
Mạch điều khiển tốc độ động cơ điện áp thấp DC

Mạch điều khiển tốc độ động cơ điện áp thấp DC

Mạch điều khiển tốc độ động cơ DC cho các ứng dụng có điện áp thấp/ công suất thấp sử dụng IC TDA 7274
Quạt làm mát tự động cho bộ khuếch đại

Quạt làm mát tự động cho bộ khuếch đại

Mạch động cơ ( tải là Quạt) giúp làm mát tự động cho bộ khuếch đại âm thanh.
Bộ điều khiển tốc độ quạt sử dụng LM2941

Bộ điều khiển tốc độ quạt sử dụng LM2941

Mạch điều khiển tốc độ quạt 12VDC sử dụng IC LM2941CT với dòng điện đầu ra tối đa là 1A.
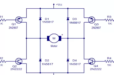
Mạch điều khiển động cơ cầu H

Mạch điều khiển động cơ cầu H

Mạch điều khiển động cơ cầu H sử dụng các transistor , được ứng dụng nhiều trong robot.
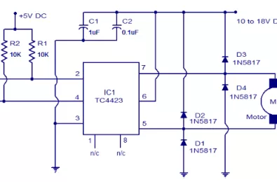
Mạch điều khiển động cơ sử dụng TC4424

Mạch điều khiển động cơ sử dụng TC4424

Mạch điều khiển động cơ DC dựa trên IC TC4424 từ Microchip. TC4424 được ứng dụng nhiều trong các mạch điều khiển biến áp xung, mạch điều khiển đường truyền, mạch điều khiển động cơ,...
Mạch điều khiển động cơ cầu H sử dụng IC L298

Mạch điều khiển động cơ cầu H sử dụng IC L298

Mạch điều khiển động cơ DC cầu hai chiều. Mạch dựa trên IC L298 từ ST Microelectronics.
Sản phẩm nổi bật
Sale 6%
Nhật Bản / Trung Quốc
1640000 - 2000000 /cuộn
/ cuộn

Code: M-3004-049 Còn hàng

Lưu xem sau
Sale 0%
880000 /Cái
/ Cái

Code: M-6020-007 Liên hệ

Lưu xem sau
Sale 0%
1078000 /Bộ
/ Bộ

Code: M-CB015 Còn hàng

Lưu xem sau
Sale 0%
33000 /Túi
/ Túi

Code: M-1021-002 Liên hệ

Lưu xem sau
Hỗ trợ liên kết
0979466469
0899909838
0938128290
0899909838
Khiếu nại: 0964238397
0979466469
0868565469
0868565469

Hotline: 0979 466 469

Loading
0359 366 469
Bạn cần linh kiện mẫu ? 7-11 ngày