Tư vấn: 0979.466.469 / 0938.128.290

MENU

Tài liệu về Mạch ắc quy

Mạch sạc pin sử dụng LM317

Mạch sạc pin sử dụng LM317

Đây là mạch sạc pin axit chì sử dụng IC LM 317 cung cấp điện áp sạc chính xác cho pin.
MẠCH CHỈ BÁO MỨC PIN

MẠCH CHỈ BÁO MỨC PIN

Mạch chỉ báo mức pin thấp bằng cách tạo ra một dấu hiệu có thể nhìn thấy là nháy đèn LED khi điện áp pin giảm xuống dưới mức điện áp định trước.
Bộ sạc pin Ni-Cd siêu nhanh

Bộ sạc pin Ni-Cd siêu nhanh

Mạch sạc pin Ni-Cd cho pin 300mA siêu nhanh hoạt động dựa trên các vi mạch MAX 712
ĐÈN NGỦ MINI CHẠY BẰNG PIN

ĐÈN NGỦ MINI CHẠY BẰNG PIN

Mạch đèn ngủ mini chạy bằng pin với công suất thấp và tự động TẮT vào ban ngày.
MẠCH THEO DÕI PIN TRÊN 3 LED

MẠCH THEO DÕI PIN TRÊN 3 LED

Mạch theo dõi pin hiển thi thông qua 3 LED, là một mạch lý tưởng để theo dõi mức điện áp của pin ô tô.
BỘ SẠC PIN SỬ DỤNG LM350

BỘ SẠC PIN SỬ DỤNG LM350

Mạch sạc pin 12V sử dụng Ic LM350, đây là một mạch hoàn hảo cho việc sạc pin liên tục trên nguồn pin 12V.
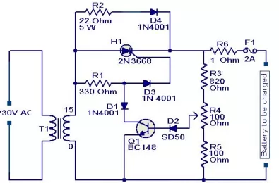
MẠCH SẠC PIN SỬ DỤNG SCR

MẠCH SẠC PIN SỬ DỤNG SCR

Mạch sạc pin đơn giản sử dụng SCR. Ở đây SCR có chức năng điều chỉnh điện áp nguồn AC để sạc cho pin
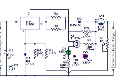
Mạch sạc pin sử dụng L200

Mạch sạc pin sử dụng L200

Mach sạc pin đơn giản sử dụng ICL200 có 2 led báo hiệu, Ic L200 có chức năng giữ điện áp sạc không đổi.
Mạch sạc pin sử dụng LM317

Mạch sạc pin sử dụng LM317

Mạch sạc pin đơn giản cho pin acquy 12V sử dụng IC LM317. IC LM317 có chức năng điều chỉnh điện áp.
Mạch sạc thông báo dây bị hỏng

Mạch sạc thông báo dây bị hỏng

Mạch sạc pin phát ra âm thanh khi mạch gặp sự cố như hỏng dây, hay có tiếp điểm lỏng lẻo làm việc sạc bị gián đoạn.
Mạch sạc cho pin SMF

Mạch sạc cho pin SMF

Mạch sạc pin đơn giản để sạc pin cho pin SMF, mạch có thể điều chinhr được dòng và điện áp.
Mạch sạc pin đơn giản

Mạch sạc pin đơn giản

Mạch sạc pin đơn giản để sạc pin tất cả các loại pin 12V bao gồm cả pin xe hơi.
Mạch sạc pin Lithium-polymer (LiPo)

Mạch sạc pin Lithium-polymer (LiPo)

Mạch sạc pin Lithium-polymer hay pin LiPo dựa trên công nghệ LIthium-ion.
Mạch sạc pin acquy 24V

Mạch sạc pin acquy 24V

Mạch sạc pin cho acquy 24V thiết kế dựa trên IC LM317 với dòng sạc 700mA.
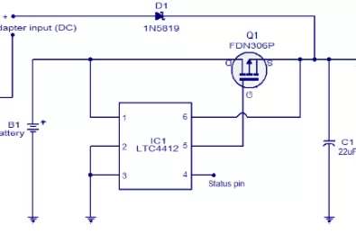
Mạch chuyển đổi tự động

Mạch chuyển đổi tự động

Mạch chuyển đổi công tắc tự động để chuyển đổi tải giữa pin và bộ chuyển đổi sử dụng IC LTC4412
Mạch khử pin sử dung IC LM317T

Mạch khử pin sử dung IC LM317T

Mạch khử pin sử dụng IC LM317T. Mạch có chức năng thay thế cho pin 9V nhằm cung cấp nguồn cho bất kì mạch nào sử dụng nguồn 9V
Mạch sạc pin cho pin xe hơi

Mạch sạc pin cho pin xe hơi

Mạch sạc pin đơn giản cho pin xe hơi sử dụng IC MC78T12ABT từ Freescale.
Mạch thông báo sạc pin

Mạch thông báo sạc pin

Mạch thông báo trạng thái sạc pin thông qua LED , mạch sử dụng để theo dõi pin có đang được sạc hay không.
Mạch chỉ báo Pin thông qua nhấp nháy LED

Mạch chỉ báo Pin thông qua nhấp nháy LED

Mạch thông báo tình trạng của pin thông qua hoạt động nhấp nháy đèn Led.
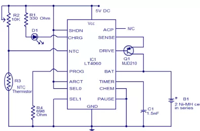
Bộ sạc pin Ni-MH sử dụng LT4060

Bộ sạc pin Ni-MH sử dụng LT4060

Bộ sạc pin Ni-MH rất hiệu quả sử dụng IC LT4060 từ Linear Technologies
Mạch chỉ báo mức pin cho pin 12V

Mạch chỉ báo mức pin cho pin 12V

Mạch thông báo mức pin cho phép hiển thị giá trị điện áp của pin chông qua màn hình bằng cách biểu thị các chấm hoặc thanh sử dụng IC LM3914
Sản phẩm nổi bật
Sale 0%
100000 /Cái
121000 / Cái

Code: M-6015-026 Còn hàng

Lưu xem sau
Sale 0%
50000 /Cái
/ Cái

Code: DV145 Còn hàng

Lưu xem sau
Sale 16%
300000 /Cái
358000 / Cái

Code: M-6021-007 Còn hàng

Lưu xem sau
Sale 0%
1650000 - 1680000 /Cái
/ Cái

Code: 508-003 Còn hàng

Lưu xem sau
Hỗ trợ liên kết
0979466469
0899909838
0938128290
0899909838
Khiếu nại: 0964238397
0979466469
0868565469
0868565469

Hotline: 0979 466 469

Loading
0359 366 469
Bạn cần linh kiện mẫu ? 7-11 ngày