Tư vấn: 0979.466.469 / 0938.128.290

MENU

Tài liệu Vi điều khiển 8051

Giao tiếp giữa bộ nhớ EEPROM với vi điều khiển 8051

Giao tiếp giữa bộ nhớ EEPROM với vi điều khiển 8051

Trong bài viết này, chúng ta sẽ biết được cách giao tiếp giữa vi điều khiển 8051 và EEPROM.
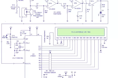
Lập trình hiển thị dữ liệu cùng nhiệt độ trên vi điều khiển

Lập trình hiển thị dữ liệu cùng nhiệt độ trên vi điều khiển

Màn hình LCD ngày nay được sử dụng rộng rãi nhất trong các ứng dụng như hiển thị thông báo trong trung tâm thương mại, siêu thị, nhà hàng, quán cà phê, v.v. Dự án được trình bày ở đây sẽ cho thấy sự hoạt động thông qua mạng không...
Bộ định thời và bộ đếm của vi điều khiển 8051

Bộ định thời và bộ đếm của vi điều khiển 8051

Trong bài viết này, chúng ta tập trung vào Bộ định thời / Bộ đếm của vi điều khiển 8051. 8051 có hai bộ đếm / bộ định thời có thể được sử dụng làm bộ định thời để tạo độ trễ thời gian hoặc làm bộ đếm để đếm các...
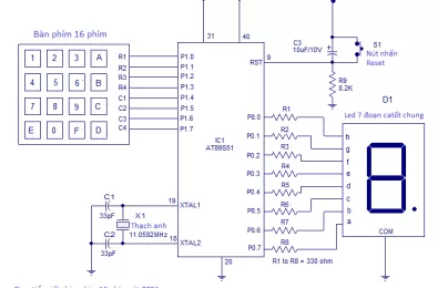
Giao tiếp giữa bàn phím 16 phím với vi điều khiển 8051

Giao tiếp giữa bàn phím 16 phím với vi điều khiển 8051

Bài viết này sẽ cho các bạn biết cách kết nối một bàn phím 16 phím với vi điều khiển 8051. Đây là 1 kiến thức rất cần thiết trong khi thiết kế các dự án hệ thống nhúng yêu cầu nhập ký tự hoặc số.  
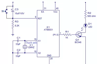
Giao tiếp giữa led và nút nhấn với 8051

Giao tiếp giữa led và nút nhấn với 8051

Bài viết này sẽ cho chúng ta biết cách kết nối nút nhấn với vi điều khiển 8051. Nút nhấn được sử dụng rộng rãi trong các dự án hệ thống nhúng và kiến thức về việc kết nối chúng với 8051 là rất cần thiết.  
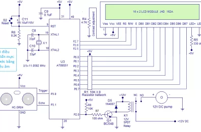
Điều chỉnh mực nước sử dụng vi điều khiển 8051

Điều chỉnh mực nước sử dụng vi điều khiển 8051

Điều chỉnh mực nước bằng sóng siêu âm sử dụng vi điều khiển 8051 và module HC-SR04    
Giao tiếp RFID với vi điều khiển 8051

Giao tiếp RFID với vi điều khiển 8051

Giao tiếp RFID với vi điều khiển 8051 và nguyên lý của giao tiếp RFID với vi điều khiển này. Chúng ta hãy cùng nhau tìm hiểu qua bài viết sau
Đèn LED nhấp nháy sử dụng 8051

Đèn LED nhấp nháy sử dụng 8051

Đây là chủ đề liên quan đến 8051 và tất nhiên là một trong những mạch đơn giản nhất mà sử dụng 8051. Bài viết này sẽ hướng dẫn bạn cách điều khiển Led nhấp nháy bằng vi điều khiển 8051.  
Giao tiếp màn hình LCD 16x2 với 8051

Giao tiếp màn hình LCD 16x2 với 8051

Giao tiếp màn hình LCD 16x2 với 8051. Màn hình LCD là một thành phần không thề thiếu trong hầu hết các dự án lập trình nhúng.    
Sự khác nhau giữa vi điều khiển và vi xử lý

Sự khác nhau giữa vi điều khiển và vi xử lý

Trong bài viết này tôi đang giải thích sự khác biệt và giống nhau cơ bản giữa bộ vi xử lý và bộ điều khiển vi mô. Trong thực tế, bạn có thể gọi bài viết này là một so sánh đơn giản của cả hai thiết bị máy tính vi mô. So sánh...
Điều khiển động cơ bước sử dụng 8051

Điều khiển động cơ bước sử dụng 8051

Động cơ bước? Ứng dụng của động cơ bước trong thực tế? Cách điều khiển động cơ bước dùng 8051?
Tạo độ trễ sử dụng vi điều khiển 8051

Tạo độ trễ sử dụng vi điều khiển 8051

Khi thiết kế các mạch đếm, việc tạo độ trễ giữa các nhịp đếm là điều cần thiết
Đồ án thiết bị đo nhịp tim sử dụng 8051

Đồ án thiết bị đo nhịp tim sử dụng 8051

Đồ án thiết bị đo nhịp tim sử dụng 8051, giúp người sử dụng theo dõi nhịp đập trung bình của tim/phút
CHƯƠNG TRÌNH VÒNG LẶP DELAY TRONG VI ĐIỀU KHIỂN 8051

CHƯƠNG TRÌNH VÒNG LẶP DELAY TRONG VI ĐIỀU KHIỂN 8051

Trong vi điều khiển 8051, nó yêu cầu 12 chu kì xung clock để thực hiện 1 chu kì lệnh. Đối với vi điều khiển sử dụng xung clock được cung cấp bở tụ thạch anh 12 MHz thì nó mất khoảng 1us để thực hiện
PHẦN MỀM MÔ PHỎNG 8051

PHẦN MỀM MÔ PHỎNG 8051

Tôi sẽ liệt kê cho các bạn một list phần mềm giả lập 8051 miễn phí. Tại đây, chúng ta có thể kiểm tra ứng dụng mạch hoàn toàn bằng phần mềm mà không cần thực sự xây dựng phần cứng.
12
Sản phẩm nổi bật
Sale 0%
193600 /Cái
242000 / Cái

Code: M-13001-012 Còn hàng

Lưu xem sau
Sale 0%
60000 /Cái
/ Cái

Code: 12000-205 Liên hệ

Lưu xem sau
Sale 0%
50000 /Cái
88000 / Cái

Code: M-6007-039 Còn hàng

Lưu xem sau
Sale 0%
165000 /Ống
/ Ống

Code: M-3004-032 Liên hệ

Lưu xem sau
Hỗ trợ liên kết
0979466469
0899909838
0938128290
0899909838
Khiếu nại: 0964238397
0979466469
0868565469
0868565469

Hotline: 0979 466 469

Loading
0359 366 469
Bạn cần linh kiện mẫu ? 7-11 ngày