Tư vấn: 0979.466.469 / 0938.128.290

MENU

Mê trò chơi & vui chơi

Mạch công tắc bằng cảm ứng chạm

Mạch công tắc bằng cảm ứng chạm

Dưới đây là mạch công tắc bằng cảm ứng chạm sử dụng IC NE 555 - IC hẹn giờ được sử dụng trong nhiều ứng dụng.
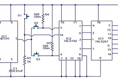
Mạch chấm điểm trò chơi

Mạch chấm điểm trò chơi

Dưới đây là mạch chấm điểm cho trò chơi dùng bộ định thời NE555, bộ đếm 74LS192, bộ giải mã a74LS247 và LED 7 đoạn.
Mạch Organ sử dụng UJT

Mạch Organ sử dụng UJT

Dưới đây là sơ đồ mạch chơi đàn Organ mini đơn giản nhưng thú vị dựa trên UJT 2N 4891
Độ nhạy của mạch thời gian

Độ nhạy của mạch thời gian

Dưới đây là mạch timer sử dụng IC NE555. Mạch hoạt động dựa trên bộ dao động đa hài không ổn định,
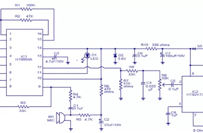
Mạch điều biến giọng nói

Mạch điều biến giọng nói

Dưới đây là mạch thay đổi giọng nói một cách linh hoạt sử dụng IC HT8950A.
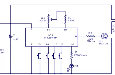
Máy phát âm thanh cho động cơ phản lực

Máy phát âm thanh cho động cơ phản lực

Mạch tạo âm thanh cho động cơ phản lực này dựa trên bộ tạo âm thanh IC HT2844P từ Holtek Semiconductors
Mạch âm thanh tiếng BIP

Mạch âm thanh tiếng BIP

Mạch đơn giản này tạo ra âm thanh tiếng bíp kéo dài trong khoảng 3 giây mỗi khi bạn huýt sáo sử dụng CD4049
Mạch xúc xắc hiển thị số

Mạch xúc xắc hiển thị số

Dưới đây là một mạch xúc xắc kỹ thuật số đơn giản dựa trên một IC duy nhất CD4060B.
Mạch phát tiếng kêu của chim hoàng yến

Mạch phát tiếng kêu của chim hoàng yến

Đây là một mạch báo động điện tử đơn giản bắt chước tiếng hót líu lo của chim hoàng yến.
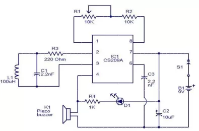
Mạch dò tìm kim loại

Mạch dò tìm kim loại

Đây là mạch dò kim loại đơn giản sử dụng IC CS209A từ Cherry Semiconductors. Cuộn dây 100uH được sử dụng để cảm nhận sự hiện diện của kim loại.
Mạch trò chơi sấp ngửa điện tử

Mạch trò chơi sấp ngửa điện tử

Dưới đây là mạch trf chơi sấp ngửa bằng điện tử sử dụng IC hẹn giờ NE555 và FFJK 74LS76.
Mạch tắt LED bằng tiếng thổi phù

Mạch tắt LED bằng tiếng thổi phù

Dưới đây là mạch tắt đèn LED tự động chỉ bằng một tiếng thổi phù của chúng ta.
Mạch đèn led nhảy múa

Mạch đèn led nhảy múa

Dưới đây là một mạch đèn LED nhảy múa đơn giản dựa trên NE555 (IC1) và CD4017 (IC2).
Sản phẩm nổi bật
Sale 0%
40000 /Cái
/ Cái

Code: M-6001-088-1 Còn hàng

Lưu xem sau
Sale 0%
671000 /Bộ
/ Bộ

Code: M-1706-005 Liên hệ

Lưu xem sau
Sale 0%
Đang cập nhật
1595000 /Cái
/ Cái

Code: M-10008-005 Liên hệ

Lưu xem sau
Sale 0%
550000 /Cái
500000 / Cái

Code: 3702-066 Còn hàng

Lưu xem sau
Hỗ trợ liên kết
0979466469
0899909838
0938128290
0899909838
Khiếu nại: 0964238397
0979466469
0868565469
0868565469

Hotline: 0979 466 469

Loading
0979 466 469
Bạn cần linh kiện mẫu ? 7-11 ngày