Tư vấn: 0979.466.469 / 0938.128.290

MENU

Mạch điều chỉnh điện áp

Bạn Muốn Tìm Đối Tác Sản Xuất Mạch Điện Tử Trọn Gói?

Bạn Muốn Tìm Đối Tác Sản Xuất Mạch Điện Tử Trọn Gói?

Trong thời đại công nghệ phát triển mạnh mẽ, nhu cầu sản xuất mạch điện tử ngày càng gia tăng, đặc biệt là ở các doanh nghiệp sản xuất thiết bị điện tử, startup công nghệ phần cứng và các kỹ sư R&D. Tuy nhiên, không phải...
Bạn Muốn Tìm Đối Tác Sản Xuất Mạch Điện Tử Trọn Gói?

Bạn Muốn Tìm Đối Tác Sản Xuất Mạch Điện Tử Trọn Gói?

Trong thời đại công nghệ phát triển mạnh mẽ, nhu cầu sản xuất mạch điện tử ngày càng gia tăng, đặc biệt là ở các doanh nghiệp sản xuất thiết bị điện tử, startup công nghệ phần cứng và các kỹ sư R&D. Tuy nhiên, không phải...
Tìm hiểu Điều Chỉnh Nổi

Tìm hiểu Điều Chỉnh Nổi

Điều chỉnh là một loại điều chỉnh điện áp mà các công trình mà không có một kết nối đất thực tế. Đây là một thủ thuật được sử dụng để điều chỉnh điện áp cao hơn giá trị định giá. Ví dụ phạm vi điện áp đầu ra...
Bộ điều chỉnh chuyển mạch 3A

Bộ điều chỉnh chuyển mạch 3A

Khi so sánh với bộ điều chỉnh điện áp tuyến tính, bộ điều chỉnh điện áp chuyển mạch có hiệu suất cao. Trong trường hợp điều chỉnh điện áp tuyến tính, sự khác biệt giữa điện áp đầu vào và đầu ra chỉ là lãng phí và để...
Mạch điều chỉnh điện áp 6V sử dụng 7806

Mạch điều chỉnh điện áp 6V sử dụng 7806

Dưới đây là mạch điều chỉnh điện áp cơ bản 6V sử dụng IC 7806 đơn giản.
Mạch điều chỉnh điện áp cách li mặt đất

Mạch điều chỉnh điện áp cách li mặt đất

Dưới đây là bộ điều chỉnh điện áp cách li với mặt đất sử dụng để điều chỉnh điện áp cao hơn giá trị định mức.
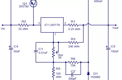
Bộ điều chỉnh điện áp xung

Bộ điều chỉnh điện áp xung

Bộ điều chỉnh điện áp xung đơn giản và chi phí thấp sử dụng IC LM317 cung cấp dòng điện lên đến 3A.
Mạch điều chỉnh điện áp xung sử dụng LM1758A

Mạch điều chỉnh điện áp xung sử dụng LM1758A

Dưới đây là mạch điều chỉnh điện áp xung sử dụng LM1758A đơn giản cung cấp dòng ra lên tới 750mA.
Mạch điều chỉnh điện áp xung sử dụng LM2575 và LM2577

Mạch điều chỉnh điện áp xung sử dụng LM2575 và LM2577

Dưới đây là 2 mạch điều chỉnh điện áp xung sử dụng LM2575 và LM2577 dùng trong mạch hạ áp và mạch tăng áp.
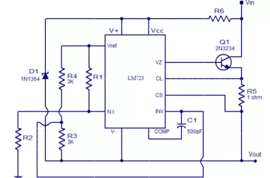
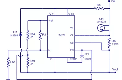
IC 723 Voltage Regulators

IC 723 Voltage Regulators

Trong thực tế không phải thiết bị nào cũng dùng chung một điện áp được, do đó ở đây chúng ta cần một máy,mạch,IC biến áp để thay đổi điện áp. vad IC 723 là một lựa chọn trong đó.
Sản phẩm nổi bật
Sale 0%
115000 /Gói
143000 / Gói

Code: M-1432-003 Còn hàng

Lưu xem sau
Sale 0%
22000 /Sợi
/ Sợi

Code: M-7006-051 Còn hàng

Lưu xem sau
Sale 0%
33000 /Túi
/ Túi

Code: M-1021-002 Liên hệ

Lưu xem sau
Sale 0%
Đang cập nhật
171000 /Cái
/ Cái

Code: M-10002-005 Liên hệ

Lưu xem sau
Hỗ trợ liên kết
0979466469
0899909838
0938128290
0899909838
Khiếu nại: 0964238397
0979466469
0868565469
0868565469

Hotline: 0979 466 469

Loading
0359 366 469
Bạn cần linh kiện mẫu ? 7-11 ngày