Tư vấn: 0979.466.469 / 0938.128.290

MENU

Các vấn đề liên quan điện thoại

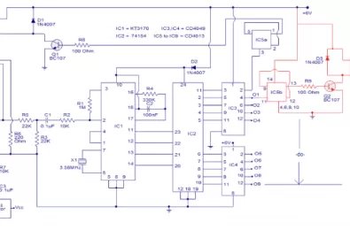
Mạch điều khiển từ xa bằng điện thoại

Mạch điều khiển từ xa bằng điện thoại

Mạch dưới đây là mạch điều khiển từ xa bằng điện thoại có chức năng chuyển đổi tối đa 9 thiết bị bằng các phím từ 0 đến 9 của điện thoại.
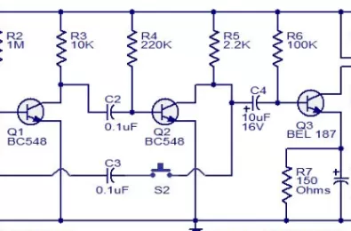
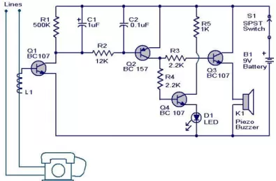
Mạch thông báo trạng thái điện thoại

Mạch thông báo trạng thái điện thoại

Dưới đây là một mạch đơn giản được sử dụng như làm thông báo trạng thái điện thoại.
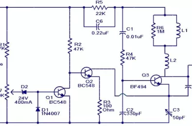
Mạch phát điện thoại

Mạch phát điện thoại

Đây là một mạch đơn giản nhưng rất hữu ích được sử dụng để truyền các cuộc hội thoại qua điện thoại.
Mạch liên lạc sử dụng transistor

Mạch liên lạc sử dụng transistor

Dưới đây là một mạch liên lạc đơn giản nhưng hiệu quả hoàn toàn dựa trên các transistor.
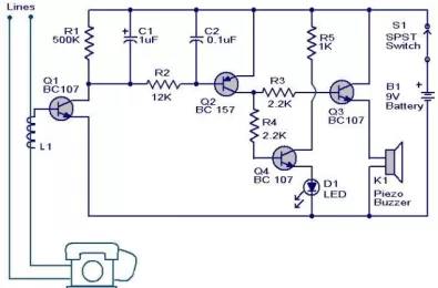
Mạch thu cuộc gọi điện thoại

Mạch thu cuộc gọi điện thoại

Đây là một mạch đơn giản hoạt động dựa trên IC uA74 sử dụng như tai nghe Bluetooth.  
Mạch thông báo khi điện thoại bị ngắt kết nối

Mạch thông báo khi điện thoại bị ngắt kết nối

Dưới đây là mạch dùng để thông báo cho người dùng khi điện thoại bị ngắt kết nối thông qua LED.
Mạch thông báo khi điện thoại rung

Mạch thông báo khi điện thoại rung

Mạch dưới đây có thể tạo ra tiếng chuông cũng như thông báo cho chúng ta khi có cuộc gọi đến.
Mạch thông báo cuộc gọi đến bằng LED hoặc loa

Mạch thông báo cuộc gọi đến bằng LED hoặc loa

Dưới đây là mạch sử dụng để phát sáng bóng đèn hoặc bật báo thức khi điện thoại có cuộc gọi đến.  
Mạch nghe trộm điện thoại

Mạch nghe trộm điện thoại

Dưới đây là mạch phát điện thoại đơn giản lý tưởng để truyền cuộc trò chuyện điện thoại qua các khoảng cách nhỏ
Sản phẩm nổi bật
Sale 0%
Nhíp gắp linh kiện ST-12 Vetus Switzerland...
21000 /Cái
/ Cái

Code: M-3005-006 Liên hệ

Lưu xem sau
Sale 0%
646000 /Cái
/ Cái

Code: 14003-025 Liên hệ

Lưu xem sau
Sale 0%
6337500 /Cái
/ Cái

Code: 6112-083 Liên hệ

Lưu xem sau
Sale 0%
165000 /Hộp
187000 / Hộp

Code: M-3619-001 Liên hệ

Lưu xem sau
Hỗ trợ liên kết
0979466469
0899909838
0938128290
0899909838
Khiếu nại: 0964238397
0979466469
0868565469
0868565469

Hotline: 0979 466 469

Loading
0359 366 469
Bạn cần linh kiện mẫu ? 7-11 ngày