Tư vấn: 0979.466.469 / 0938.128.290

MENU

Máy dò lân cận

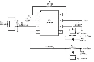
Mạch cảm biến khoảng cách gần

Mạch cảm biến khoảng cách gần

Mạch cảm biến khoảng cách gần đơn giản sử dụng IC CS209 sử dụng trong các ứng dụng phát hiện kim loại / cảm biến khoảng cách.
Sản phẩm nổi bật
Sale 0%
61000 /Cái
/ Cái

Code: M-3702-015 Liên hệ

Lưu xem sau
Sale 0%
90000 /Cái
/ Cái

Code: 6012-081 Liên hệ

Lưu xem sau
Sale 0%
54000 /Cái
/ Cái

Code: M-6011-017 Còn hàng

Lưu xem sau
Sale 0%
Led sáng màu đỏ
121000 /Cái
/ Cái

Code: M-6016-035 Còn hàng

Lưu xem sau
Hỗ trợ liên kết
0979466469
0899909838
0938128290
0899909838
Khiếu nại: 0964238397
0979466469
0868565469
0868565469

Hotline: 0979 466 469

Loading
0979 466 469
Bạn cần linh kiện mẫu ? 7-11 ngày