Tư vấn: 0979.466.469 / 0938.128.290

MENU

Mạch điều khiển từ xa

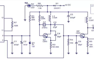
MẠCH ĐIỀU KHIỂN TỪ XA BẰNG SÓNG RF

MẠCH ĐIỀU KHIỂN TỪ XA BẰNG SÓNG RF

mạch điều khiển từ xa đơn giản bằng cách sử dụng sóng RF mà không cần vi điều khiển, điều khiển từ xa cho nhiều thiết bị gia dụng khác nhau như tivi, quạt, đèn, v.v ...
MẠCH ĐIỀU KHIỂN CÔNG TẮC TỪ XA

MẠCH ĐIỀU KHIỂN CÔNG TẮC TỪ XA

Mạch điều khiển công tắc từ xa đa năng có thể BẬT/TẮT bất kỳ thiết bị nào được kết nối với nó bằng điều khiển TV.
Mạch điều khiển từ xa bằng điện thoại

Mạch điều khiển từ xa bằng điện thoại

Mạch có thể điều khiển tối đa 9 thiết bị bằng các phím từ 0 đến 9 trên điện thoại.
Mạch gây nhiễu từ xa

Mạch gây nhiễu từ xa

Mạch gây nhiễu điều khiển bất kì thiết bị từ khoảng cách xa có tần số hoạt động 38Khz.
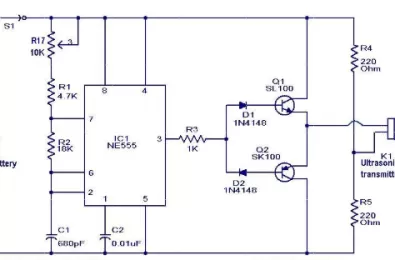
Công tắc từ xa sử dụng sóng siêu âm

Công tắc từ xa sử dụng sóng siêu âm

Mạch điều khiển từ xa sử dụng tín hiệu sóng siêu âm điều khiển các thiết bị
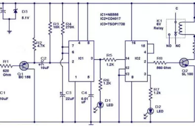
Mạch phát hồng ngoại 1KHz

Mạch phát hồng ngoại 1KHz

Mạch điều khiển thiết bị từ xa sử dụng sóng hồng ngoại tần số 1khz. Máy phát này có thể truyền tới khoảng cách khoảng 10 mét.
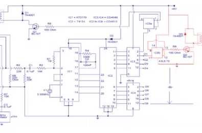
Mạch chuyển đổi IR sang RF

Mạch chuyển đổi IR sang RF

Đây là mạch phát IR sang RF có chức năng chuyển đổi tín hiệu IR từ điều khiển từ xa sang tín hiệu RF khoảng cách xa. Mạch mở rộng phạm vi điều khiển từ xa bằng sóng IR.
ĐIỀU KHIỂN TỪ XA 5 KÊNH BẰNG SÓNG VÔ TUYẾN

ĐIỀU KHIỂN TỪ XA 5 KÊNH BẰNG SÓNG VÔ TUYẾN

Dưới đây là mạch điều khiển từ xa 5 kênh bằng sóng vô tuyến đơn giản dựa trên IC TX-2B và RX-2B
Sản phẩm nổi bật
Sale 0%
140000 /Cái
176000 / Cái

Code: M-6013-086 Còn hàng

Lưu xem sau
Sale 0%
86000 /Cái
/ Cái

Code: M-6031-004 Còn hàng

Lưu xem sau
Sale 0%
Kìm Bấm Đầu Cosse 6.3, 4.8, 2.8mm,...
240000 /Cái
/ Cái

Code: M-3903-005 Liên hệ

Lưu xem sau
Sale 0%
5000 /Cái
/ Cái

Code: 1601-169 Còn hàng

Lưu xem sau
Hỗ trợ liên kết
0979466469
0899909838
0938128290
0899909838
Khiếu nại: 0964238397
0979466469
0868565469
0868565469

Hotline: 0979 466 469

Loading
0964238397
Bạn cần linh kiện mẫu ? 7-11 ngày