Tư vấn: 0979.466.469 / 0938.128.290

MENU

Các vấn đề liên quan Truyền hình

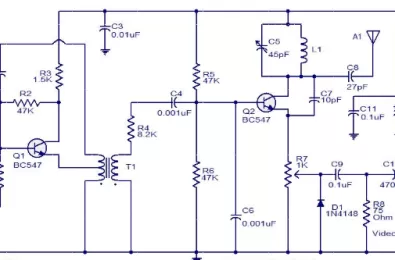
Mạch phát sóng vô tuyến (TV)

Mạch phát sóng vô tuyến (TV)

Dưới đây là mạch phát TV sử dụng trong điều chế FM để điều chế âm thanh và PAL cho Video.
Mạch gây nhiễu từ xa cho TV

Mạch gây nhiễu từ xa cho TV

Dưới đây là sơ đồ mạch của mạch gây nhiễu từ xa cho TV đơn giản nhưng hiệu quả cao sử dụng IC NE555.
Mạch tăng khả năng bắt sóng cho TV

Mạch tăng khả năng bắt sóng cho TV

Mạch dưới đây là mạch của một bộ tăng cường ăng-ten TV dựa trên transistor BF180.
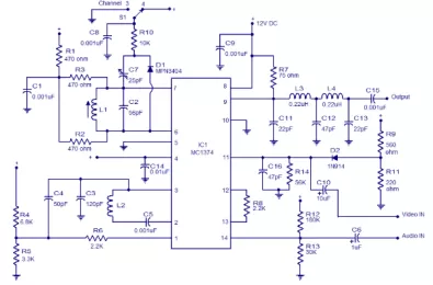
Mạch phát sóng vô tuyến sử dụng IC MC374

Mạch phát sóng vô tuyến sử dụng IC MC374

Dưới đây là mạch phát TV rất đơn giản và chất lượng cao dựa trên IC MC374.
Sản phẩm nổi bật
Sale 0%
1/4W - 50 Loại (50PCS / Loại)
209000 /Bịch
/ Bịch

Code: M-1021-025 Liên hệ

Lưu xem sau
Sale 6%
Nhật Bản / Trung Quốc
1640000 - 2000000 /cuộn
/ cuộn

Code: M-3004-049 Còn hàng

Lưu xem sau
Sale 0%
22000 /Hộp
/ Hộp

Code: M-3801-059 Liên hệ

Lưu xem sau
Sale 0%
380000 /Bộ
/ Bộ

Code: M-CB024 Liên hệ

Lưu xem sau
Hỗ trợ liên kết
0979466469
0899909838
0938128290
0899909838
Khiếu nại: 0964238397
0979466469
0868565469
0868565469

Hotline: 0979 466 469

Loading
0964238397
Bạn cần linh kiện mẫu ? 7-11 ngày