Tư vấn: 0979.466.469 / 0938.128.290

MENU

Tài liệu về Mạch khuếch đại

Mạch khuếch đại âm thanh 20W sử dụng TDA7240

Mạch khuếch đại âm thanh 20W sử dụng TDA7240

Đây là mạch khuếch đại âm thanh 20W sử dụng IC TDA7240. Mạch có thể hoạt động với nguồn điện một chiều 12V (DC) và điều này rất hữu ích trong các ứng dụng loa trên xe hơi, loa cầm tay,v.v.
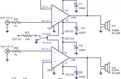
Mạch khuếch đại âm thanh 2x60W

Mạch khuếch đại âm thanh 2x60W

Đây là của mạch khuếch đại âm thanh 2x60W dựa trên IC LM4780. Mạch khuếch đại âm thanh 2x60W rất phù hợp cho các ứng dụng như dàn loa âm thanh, hệ thống loa tại nhà, loa cầm tay, v.v.
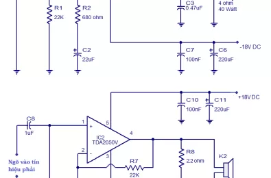
Mạch khuếch đại âm thanh 2x32W

Mạch khuếch đại âm thanh 2x32W

Đây là của mạch khuếch đại âm thanh 2x32W sử dụng IC TDA2050V là một IC rất nổi tiếng của ST Microelectronics. TDA2050V là IC khuếch đại âm thanh 32W lớp AB và được tích hợp nguyên khối. IC có nhiều tính năng tốt như độ méo thấp, bảo...
Mạch khuếch đại công suất âm thanh 2×5W dựa trên BA5417

Mạch khuếch đại công suất âm thanh 2×5W dựa trên BA5417

BA5417 là một IC khuếch đại âm thanh với nhiều tính năng nổi bật và bạn có thể dễ dàng tự làm ngay một mạch khuếch đại âm thanh BA5417 với chi phí cực rẻ.
Mạch khuếch đại âm thanh mini

Mạch khuếch đại âm thanh mini

Mạch khuếch đại âm thanh mini là bộ khuếch đại điện tử được sử dụng để khuếch đại tín hiệu âm thanh yếu từ đầu vào như mic thành tín hiệu biên độ cao được phát qua loa.Đây là một mạch rất đơn giản phù hợp cho người...
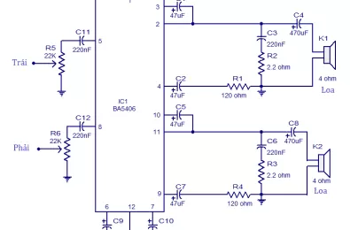
Mạch khuếch đại âm thanh BA5406

Mạch khuếch đại âm thanh BA5406

Mạch khuếch đại âm thanh dùng BA5406 là một mạch đơn giản, dễ làm và được ứng dụng rất nhiều trong cuộc sống của chúng ta như: máy nghe nhạc, loa cầm tay, loa trong xe hơi,..
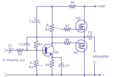
Bộ khuếch đại dùng transitor Mosfet

Bộ khuếch đại dùng transitor Mosfet

Bài viết này liệt kê các loại mạch khuếch đại âm thanh khác nhau sử dụng Mosfet. Mình đã kiểm tra tất cả các mạch này và thấy tất cả chúng đều hoạt động tốt. Lưu ý: Bài viết này sẽ được sửa đổi với các phiên bản mới...
Mạch khuếch đại âm thanh mini

Mạch khuếch đại âm thanh mini

Đây là mạch khuếch đại âm thanh nhỏ gọn đơn giản và khiêm tốn 2 Watts thích hợp cho các radio nhỏ và các thiết bị âm thanh di động khác. Các mạch này được dựa trên bộ khuếch đại Phillips Semiconductors IC TDA 7052. IC TDA7052 là một bộ...
Mạch khuếch đại công suất - 25 Watts

Mạch khuếch đại công suất - 25 Watts

Đây là sơ đồ của một mạch khuếch đại công suất 25 Watt dùng IC TDA 2009. TDA 2009 có hai kênh với 12,5 W. Ở đây hai kênh được nối để có được một kênh đặt ra duy nhất 25 W. TDA 2009 IC cũng đã được xây dựng các tính năng như bảo...
Mạch khuếch đại đơn giản

Mạch khuếch đại đơn giản

Mạch khuếch đại đơn giản 19 Watts Miêu tả: Đây là một sơ đồ mạch khuếch đại đơn giản 19 watt sử dụng IC LA4440 từ Sanyo. Đây là một mạch chất lượng khá tốt đối với chi phí không cao và lý tưởng cho người mới bắt đầu.
Bộ khuếch đại logarit

Bộ khuếch đại logarit

Bộ khuếch đại logarit là một mạch tuyến tính trong đó điện áp đầu ra sẽ là hằng số logarit tự nhiên không đổi của đầu vào. Phương trình đầu ra cơ bản của bộ khuếch đại logarit là v Vout = K ln (Vin / Vref); trong đó Vref là hằng...
Tìm hiểu Bộ Khuếch Đại Tầng

Tìm hiểu Bộ Khuếch Đại Tầng

Bộ khuếch đại tầng là một giai đoạn hai mạch bao gồm một bộ khuếch đại siêu dẫn tiếp theo là một bộ khuếch đại đệm. Từ "cascode" có nguồn gốc từ cụm từ "cascade to cathode". Mạch này có rất nhiều ưu điểm so với các bộ...
Mạch khuếch Đại Tầng

Mạch khuếch Đại Tầng

Mạch khuếch đại tầng là một mạch có hai giai đoạn bao gồm một mạch khuếch đại siêu dẫn tiếp theo là một mạch khuếch đại đệm. Mạch này có rất nhiều ưu điểm so với các mạch khuếch đại đơn như cách ly đầu ra tốt hơn, cực...
Bộ Khuếch Đại Logarit

Bộ Khuếch Đại Logarit

Bộ khuếch đại logarit là một mạch tuyến tính trong đó điện áp đầu ra sẽ là hằng số logarit tự nhiên không đổi của đầu vào.
Mạch khuếch đại logarit

Mạch khuếch đại logarit

Mạch khuếch đại logarit có hai loại chính: loại kết hợp op-amp với diode và loại kết hợp transistor với op-amp
Mạch khuếch đại công suất 25W sử dụng TDA2009

Mạch khuếch đại công suất 25W sử dụng TDA2009

Mạch khuếch đại công suất 25 Watt sử dụng IC TDA2009 là một bộ khuếch đại công suất âm thanh kép được thiết kế dành riêng cho các ứng dụng khuếch đại âm thanh chất lượng với giá thành rẻ.
Mạch khuếch đại 150 Watt

Mạch khuếch đại 150 Watt

Đây là mạch khuếch đại 150 watt rẻ nhất mà bạn có thể tạo ra. Dựa trên hai transistor Darlington TIP 142 và TIP 147, mạch này có thể cung cấp công suất 150 W Rms cho loa 4 Ohm.
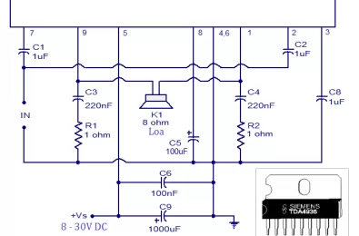
Mạch khuếch đại cầu sử dụng TDA 4935

Mạch khuếch đại cầu sử dụng TDA 4935

TDA4935 là IC khuếch đại âm thanh chất lượng cao 2x15W. IC có thể được sử dụng ở chế độ âm thanh hoặc chế độ cầu. Ở chế độ âm thanh, nó có thể phát ra âm thanh 15W mỗi kênh và ở chế độ cầu, nó có thể phát ra âm thanh 30W qua...
Mạch khuếch đại dùng MOSFET

Mạch khuếch đại dùng MOSFET

Mosfet là một thiết bị bán dẫn có 3 chân được sử dụng rộng rãi trong cách mạch điện tử. Nó hoạt động giống JFET nhưng dòng rò đi qua lớp cách điện oxide ngăn cách giữa các phần dẫn điện thì nhỏ hơn
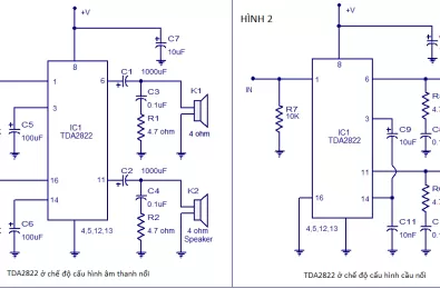
Mạch khuếch đại sử dụng TDA2822

Mạch khuếch đại sử dụng TDA2822

Có ai đã biết đến IC TDA2822 chưa? Đây là một trong những IC làm khá tốt trong việc khuếch đại âm thanh, bài viết này sẽ giới thiệu đến các bạn 2 mạch khuếch đại âm thanh dùng TDA2822
Hoạt động của mạch khuếch đại

Hoạt động của mạch khuếch đại

Khi nói về khuếch đại, ta nghĩ ngay đến khuếch đại âm thanh. Bài viết sẽ cung cấp cho bạn cái nhìn tổng thể về mạch khuếch đại. Hy vọng sẽ có ích cho các bạn
Mạch khuếch đại sử dụng transistor

Mạch khuếch đại sử dụng transistor

Các mạch khuếch đại transistor có nguyên lý hoạt động đơn giản nhưng lại khá hiệu quả trong việc khuếch đại âm thanh
Mạch khuếch đại HIFI

Mạch khuếch đại HIFI

HiFi (High Fidelity) là một thuật ngữ được sử dụng để chỉ thiết bị tái tạo chất lượng âm thanh cao với khả năng chống ồn và nhiễu cực tốt
Tai nghe khuếch đại âm thanh

Tai nghe khuếch đại âm thanh

Trong bài viết này, chúng ta sử dụng IC LM4910 để lắp ráp mạch tai nghe khuếch đại âm thanh, IC có thể được vận hành ở mức áp từ 3,3V và nó có thể cung cấp công suất đầu ra 0,35mW vào tải 32 ohm.
mạch khuếch đại âm thanh XY-P40W

mạch khuếch đại âm thanh XY-P40W

Khi nghe nhac,xem phim ta cần điềuchỉnh âm lượng và để thực hiện điều đó ta cần sử dựng mạch khuếch đại âm thanh,một ví dụ tro gs đó là mạch khuếch đại âm thanh XY-P40W
Các bước làm mạch khuếch đại cho tai nghe bỏ túi

Các bước làm mạch khuếch đại cho tai nghe bỏ túi

1) Các bộ phận 2) Phần khung 3) Phần vi mạch 4) Phần LED 5) Kết nối mọi thứ
Các bước làm mạch khuếch đại cho tai nghe bỏ túi

Các bước làm mạch khuếch đại cho tai nghe bỏ túi

1) Các bộ phận 2) Phần khung 3) Phần vi mạch 4) Phần LED 5) Kết nối mọi thứ
12
Sản phẩm nổi bật
Sale 0%
100 /Cái
/ Cái

Code: 1024-162 Còn hàng

Lưu xem sau
Sale 0%
820000 /Thanh
/ Thanh

Code: M-3004-056 Liên hệ

Lưu xem sau
Sale 0%
165000 /cuộn
/ cuộn

Code: M-13001-020 Còn hàng

Lưu xem sau
Sale 0%
178000 /Cái
/ Cái

Code: M-6021-029 Liên hệ

Lưu xem sau
Hỗ trợ liên kết
0979466469
0899909838
0938128290
0899909838
Khiếu nại: 0964238397
0979466469
0868565469
0868565469

Hotline: 0979 466 469

Loading
0359 366 469
Bạn cần linh kiện mẫu ? 7-11 ngày