Tư vấn: 0979.466.469 / 0938.128.290

MENU

Tài liệu Mạch Tivi

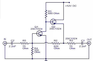
Bộ khuếch đại truyền hình cáp

Bộ khuếch đại truyền hình cáp

Mạch khuếch đại truyền hình cáp rất đơn giản sử dụng hai transistor phù hợp nhất cho các hệ thống truyền hình cáp sử dụng cáp đồng trục 75Ω.
Sản phẩm nổi bật
Sale 0%
138600 /Cái
198000 / Cái

Code: M-6004-005 Còn hàng

Lưu xem sau
Sale 0%
80 Loại 25PCS / Loại 5%
240000 /Bịch
264000 / Bịch

Code: M-1021-006 Còn hàng

Lưu xem sau
Sale 0%
6000 /Cái
/ Cái

Code: M-3802-059 Còn hàng

Lưu xem sau
Sale 0%
132000 /Cái
/ Cái

Code: M-1432-008 Còn hàng

Lưu xem sau
Hỗ trợ liên kết
0979466469
0899909838
0938128290
0899909838
Khiếu nại: 0964238397
0979466469
0868565469
0868565469

Hotline: 0979 466 469

Loading
0979 466 469
Bạn cần linh kiện mẫu ? 7-11 ngày