Tư vấn: 0979.466.469 / 0938.128.290

MENU

Máy phát tín hiệu

Bộ điều khiển dao động theo điện áp

Bộ điều khiển dao động theo điện áp

Bộ điều khiển dao động theo điện áp là bộ dao động trong đó tần số của dao động đầu ra có thể thay đổi bằng cách thay đổi biên độ của tín hiệu điện áp đầu vào.
Máy phát sóng

Máy phát sóng

Máy phát sóng là nguồn tín hiệu có khả năng tạo ra các loại dạng sóng khác nhau làm tín hiệu đầu ra.
Máy phát sóng răng cưa điều khiển PUT

Máy phát sóng răng cưa điều khiển PUT

Dưới đây là sơ đồ mạch của máy phát tạo dạng sóng răng cưa được điều khiển bằng PUT
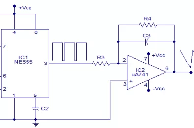
Máy phát sóng răng cưa

Máy phát sóng răng cưa

Dưới đây là mạch phát sóng hình răng cưu sử dụng bộ định thời NE555 và IC uA741.
Máy phát sóng tam giác

Máy phát sóng tam giác

Dưới đây là bộ tạo dạng sóng hình tam giác sử dụng mạch Trigger Schmitt.
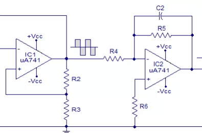
Máy phát sóng tam giác sử dụng opamp

Máy phát sóng tam giác sử dụng opamp

Dưới đây là mạch phát sóng hình tam giác sử dụng IC op-amp bằng cách tạo ra sóng vuông chuyển đổi sang sóng tam giác.
Mạch Schmitt Trigger sử dụng Op-Amp

Mạch Schmitt Trigger sử dụng Op-Amp

Dưới đây là mạch Schmitt Trigger sử dụng Op-Amp hay còn gọi là mạch so sánh có phản hồi.
Máy phát xung sử dụng Op-Amp

Máy phát xung sử dụng Op-Amp

Dưới đây là sơ đồ mạch của máy phát xung kích cho các mạch khác sử dụng Op-Amp.
Máy phát sóng răng cưa sử dụng GTO

Máy phát sóng răng cưa sử dụng GTO

Dưới đây là sơ đồ mạch của máy phát sóng răng cưa sử dụng transistor GTO.
Máy phát sóng vuông sử dụng opamp uA741

Máy phát sóng vuông sử dụng opamp uA741

Dưới đây là một máy phát sóng xung vuông sử dụng opamp uA741 - IC được sử dụng trong nhiều ứng dụng tạo sóng.
Sản phẩm nổi bật
Sale 0%
61000 /Cái
/ Cái

Code: M-8203-001 Còn hàng

Lưu xem sau
Sale 0%
Nhíp gắp linh kiện ST-12 Vetus Switzerland...
21000 /Cái
/ Cái

Code: M-3005-006 Liên hệ

Lưu xem sau
Sale 0%
369000 /Cái
/ Cái

Code: M-6007-064 Liên hệ

Lưu xem sau
Sale 0%
120000 /Cái
/ Cái

Code: 3802-092 Liên hệ

Lưu xem sau
Hỗ trợ liên kết
0979466469
0899909838
0938128290
0899909838
Khiếu nại: 0964238397
0979466469
0868565469
0868565469

Hotline: 0979 466 469

Loading
0979 466 469
Bạn cần linh kiện mẫu ? 7-11 ngày