Tư vấn: 0979.466.469 / 0938.128.290

MENU

Mạch ứng dụng ngôi nhà thông minh

Đèn led bật tự động trong trường hơp khẩn cấp

Đèn led bật tự động trong trường hơp khẩn cấp

Mạch tự động bật đèn Led có chi phí thấp trong trường hợp nguồn điện bị cắt .
Mạch báo động cho cửa tủ lạnh

Mạch báo động cho cửa tủ lạnh

Mạch báo động khi mở cửa tủ lạnh có chức năng tạo ra báo động âm thanh khi tủ lạnh bị mở quá thời gian định sẵn sử dụng IC555.
MẠCH ĐIỀU CHỈNH ĐỘ SÁNG/ĐIỀU CHỈNH QUẠT

MẠCH ĐIỀU CHỈNH ĐỘ SÁNG/ĐIỀU CHỈNH QUẠT

Mạch điều chỉnh, kiểm soát độ sáng của bóng đèn hoặc tốc độ của quạt dựa trên nguyên tắc điều khiển công suất bằng Triac .
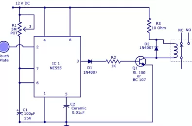
Mạch công tắc cảm ứng

Mạch công tắc cảm ứng

Mạch công tắc cảm ứng điều khiển các thiết bị như chuông cửa, đồ chơi,... bằng cảm ứng
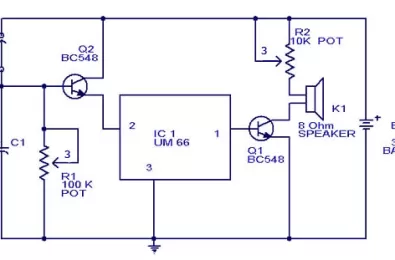
Mạch chuông dùng cho cửa sử dụng ic UM66

Mạch chuông dùng cho cửa sử dụng ic UM66

Mạch chuông cửa sử dụng IC UM66. Đây là Ic có chức năng chuyên dụng tạo ra giai điệu và được ứng dụng nhiều trong các mạch chuông cửa hay đồ chơi trẻ em.
MẠCH ĐÈN LED USB SỬ DỤNG CHO MÁY TÍNH

MẠCH ĐÈN LED USB SỬ DỤNG CHO MÁY TÍNH

Đèn led chiếu sáng kết nối với máy tính thông qua USB sử dụng trong trường hợp mất điện.
Mạch báo động khi trời mưa

Mạch báo động khi trời mưa

Mạch cảm biến mưa thông báo khi trời mưa đơn giản tạo ra báo động âm thanh sử dụng ic NE555.
Mạch chống muỗn bằng điện tử

Mạch chống muỗn bằng điện tử

Mạch chống muỗi dựa trên nguyên tắc tạo ra sóng siêu âm. Vì muỗi có thể cảm nhận được sóng siêu âm ở tàn số 22 Khz và rất sợ nó.
MẠCH SƯỞI CHẠY BẰNG PIN

MẠCH SƯỞI CHẠY BẰNG PIN

Mạch sưởi đơn giản ứng dụng trong máy sưởi ấm chạy bằng pin 12V sử dụng các transistor .
MẠCH GIÁM SÁT ĐỘ ẨM CỦA CÂY

MẠCH GIÁM SÁT ĐỘ ẨM CỦA CÂY

Mạch giám sát độ ẩm của cây trồng thông qua đèn LED báo hiệu. Khi đèn LED tắt nghĩa là độ ẩm đủ và ngược lại đền Led sẽ sáng.
Mạch thông báo có cuộc gọi đến

Mạch thông báo có cuộc gọi đến

Mạch thông báo có cuộc gọi đến thông qua báo hiệu của đèn led nhấp nháy thay vì phải nghe nhạc chuông.
Mạch bảo vệ các thiết bị điện tử trong nhà

Mạch bảo vệ các thiết bị điện tử trong nhà

Mạch bảo vệ các thiết bị điện tử khi gặp sự cố về điện áp như quá áp. Và thông báo cho con người biết khi có nguồn điện trở lại.
Mạch chống muỗi tiết kiện điện

Mạch chống muỗi tiết kiện điện

Mạch chống muỗi/ côn trùng tiết kiệm năng lượng sử dụng IC NE555 để thiết lập thời gian bật/tắt cho mạch mà vẫn giữ được hiệu suất làm việc tốt
Mạch ngăn mèo vào nhà

Mạch ngăn mèo vào nhà

Mạch xua đuổi động vật (mèo) ra khỏi bất kì nơi nào mà bạn không muốn chúng tiếp xúc đến ví dụ bàn làm việc, giường ngủ,...
Mạch hẹn giờ thời gian dài

Mạch hẹn giờ thời gian dài

Mạch hẹn giờ tự động tắt các thiết bị như quạt, bơm, radio, TV,... trong khoảng thời gian 35 phút.
Mạch điều khiển đèn huỳnh quang

Mạch điều khiển đèn huỳnh quang

Mạch điều khiển đèn huỳnh quang sử dụng nguồn cung cấp 12V mà không cần sử dụng nguồn 220V.
Mạch thông báo cuộc gọi cho điện thoại bàn

Mạch thông báo cuộc gọi cho điện thoại bàn

Mạch thông báo khi có cuộc gọi đén thông qua tiếng chuông và đèn Led dành cho điện thoại bàn.
Mạch liên lạc sử dụng transistor

Mạch liên lạc sử dụng transistor

Mạch liên lạc giữa hai thiết bị đơn giản như điện thoại, hoạt động hoàn toàn dựa trên các transistor.
Mạch tắt LED thông qua tiếng thở

Mạch tắt LED thông qua tiếng thở

Mạch tắt đền led thông qua tiếng thở đơn giản sử dụng các linh kiện đơn giản là transistor, tụ và trở và một tụ điện micro để cảm nhận được hơi thở.
Sản phẩm nổi bật
Sale 0%
220VAC
140000 /Cái
/ Cái

Code: M-3702-022 Còn hàng

Lưu xem sau
Sale 0%
Bộ giá đỡ tay hàn và chì hàn Lodestar
219000 /Cái
/ Cái

Code: M-3007-022 Liên hệ

Lưu xem sau
Sale 15%
315000 /Cái
370000 / Cái

Code: M-6021-027 Còn hàng

Lưu xem sau
Sale 0%
45000 /Cái
/ Cái

Code: 6003-092 Còn hàng

Lưu xem sau
Hỗ trợ liên kết
0979466469
0899909838
0938128290
0899909838
Khiếu nại: 0964238397
0979466469
0868565469
0868565469

Hotline: 0979 466 469

Loading
0359 366 469
Bạn cần linh kiện mẫu ? 7-11 ngày