Tư vấn: 0979.466.469 / 0938.128.290

MENU

Mạch phát tín hiệu

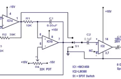
Mạch phát sóng vô tuyến

Mạch phát sóng vô tuyến

Dưới đây là mạch phát sóng vô tuyến dùng để điều chế tần số FM sử dụng trong điều chế âm thanh và PAL cho video.
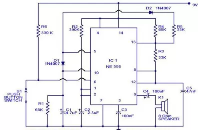
Còi cảnh sát sử dụng NE555

Còi cảnh sát sử dụng NE555

Đây là sơ đồ mạch của còi báo động của cảnh sát dựa trên IC hẹn giờ NE555.
Mạch phát âm thanh Ding Dong sử dụng NE555

Mạch phát âm thanh Ding Dong sử dụng NE555

Đây là sơ đồ mạch của mạch phát âm thanh ding dong dựa trên hai IC hẹn giờ NE555.
Mạch phát âm – Chuông ding dong

Mạch phát âm – Chuông ding dong

Mạch phát âm – Chuông ding dong đơn giản và chi phí thấp sử dụng IC 8021 và Transitor .
Mạch báo động an ninh

Mạch báo động an ninh

Mạch cảnh báo an ninh sử dụng transistor với còi báo động công suất cao.
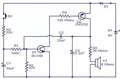
Mạch còi báo động sử dụng transistor

Mạch còi báo động sử dụng transistor

Dưới đây là sơ đồ mạch của mạch cảnh báo sử dụng 2 transistor đơn giản.
Đèn báo hiệu của xe cảnh sát

Đèn báo hiệu của xe cảnh sát

Mạch dưới đây tạo ra báo động tương tự như còi báo động của cảnh sát sử dụng transistor.
Mạch phát âm thanh bằng tiếng huýt sáo

Mạch phát âm thanh bằng tiếng huýt sáo

Mạch đơn giản này tạo ra âm thanh tiếng bíp kéo dài trong khoảng 3 giây mỗi khi bạn huýt sáo sử dụng CD4049.
Mạch điều khiển âm thanh bằng cảm ứng chạm

Mạch điều khiển âm thanh bằng cảm ứng chạm

Mạch này tạo ra âm điệu bất cứ khi nào có ai đó chạm vào điểm chạm được chỉ định là TP có trong mạch.
MẠCH CẢM BIẾN NƯỚC CÓ BÁO ĐỘNG

MẠCH CẢM BIẾN NƯỚC CÓ BÁO ĐỘNG

Dưới đây là mạch báo động đơn giản tạo ra âm thanh khi nước hoặc một số chất lỏng dẫn tiếp xúc với hai dây cảm biến.
Mạch phát máy đếm nhịp

Mạch phát máy đếm nhịp

Đây là mạch đơn giản sử dụng IC NE555 được sử dụng để tạo ra các máy đếm nhịp.
Mạch còi âm thanh sử dụng NE555

Mạch còi âm thanh sử dụng NE555

Dưới đây là sơ đồ mạch đơn giản của một chiếc còi âm nhạc đơn giản sử dụng hai IC NE555.
Mạch chuông cửa sử dụng NE555

Mạch chuông cửa sử dụng NE555

Dưới đây là sơ đồ mạch chuông đơn giản cho cổng sử dụng 2 IC hẹn giờ NE555.
Mạch còi báo điện tử

Mạch còi báo điện tử

Dưới đây là mạch còi điện tử nhỏ gọn dựa trên ba mạch transistors phù hợp để kết hợp với báo động khác như báo động chống trộm, còi báo động nhà máy tự động.
Mạch báo động đơn giản

Mạch báo động đơn giản

Mạch cảnh báo đa âm này sẽ giúp bạn tạo ra một báo động chống trộm không chỉ cảnh báo bạn về những kẻ xâm nhập mà còn phát một giai điệu khác nhau.
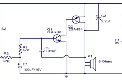
Mạch phát âm thanh-tiếng hét

Mạch phát âm thanh-tiếng hét

Đây là một mạch tạo tiếng hét sử dụng trong các mạch như báo động hoặc còi xe hoạt động dựa trên transistor .
Mạch còi dùng cho xe lửa

Mạch còi dùng cho xe lửa

Dưới đây là sơ đồ mạch của mạch còi thường sử dụng trong còi xe lửa sử dụng IC NE555.
Mạch chuông cửa sử dụng IC UM66

Mạch chuông cửa sử dụng IC UM66

Đây là sơ đồ mạch của mạch phát tiếng chuông cửa mỗi khi nhấ nút nhấn sử dụng IC UM66 .
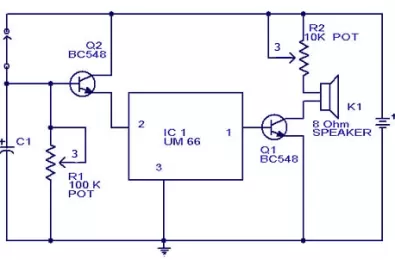
Mạch tạo giai điệu sử dụng IC UM66

Mạch tạo giai điệu sử dụng IC UM66

Dưới đây là một mạch đơn giản sử dụng IC UM66 để tạo ra các giai điệu thường được sử dụng trong điện thoại, đồ chơi trẻ em,..
Sản phẩm nổi bật
Sale 0%
30000 /Cái
/ Cái

Code: 6003-093 Còn hàng

Lưu xem sau
Sale 9%
64 Loại 20PCS / Loại
140000 /Bịch
154000 / Bịch

Code: M-1021-015 Còn hàng

Lưu xem sau
Sale 0%
792000 /
/

Code: M-3402-060-1 Liên hệ

Lưu xem sau
Sale 0%
781000 /Gói
/ Gói

Code: M-1520-001 Còn hàng

Lưu xem sau
Hỗ trợ liên kết
0979466469
0899909838
0938128290
0899909838
Khiếu nại: 0964238397
0979466469
0868565469
0868565469

Hotline: 0979 466 469

Loading
0979 466 469
Bạn cần linh kiện mẫu ? 7-11 ngày