Tư vấn: 0979.466.469 / 0938.128.290

MENU

Mạch định thời gian

Mạch thời gian 10 phút

Mạch thời gian 10 phút

Dưới đây là mạch timer 10 phút giúp chúng ta báo thức hoặc thông báo sau 10 phút sử dụng NE555
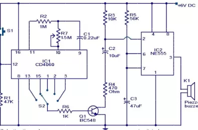
Báo thức hẹn giờ chọn lọc

Báo thức hẹn giờ chọn lọc

Dưới đây là mạch hẹn giờ sử dụng IC4060, mạch có chức năng là đồng hồ báo thức.
Sản phẩm nổi bật
Sale 0%
Nhíp gắp linh kiện ST-12 Vetus Switzerland...
21000 /Cái
/ Cái

Code: M-3005-006 Liên hệ

Lưu xem sau
Sale 0%
209000 /Cái
/ Cái

Code: M-6021-004 Liên hệ

Lưu xem sau
Sale 0%
39000 /Cái
/ Cái

Code: M-6001-090 Còn hàng

Lưu xem sau
Sale 0%
1600 /Cái
/ Cái

Code: 3510-001 Liên hệ

Lưu xem sau
Hỗ trợ liên kết
0979466469
0899909838
0938128290
0899909838
Khiếu nại: 0964238397
0979466469
0868565469
0868565469

Hotline: 0979 466 469

Loading
0964238397
Bạn cần linh kiện mẫu ? 7-11 ngày