Tư vấn: 0979.466.469 / 0938.128.290

MENU

Mạch điện vô tuyến điện

Mạch giải điều chế PLL FM

Mạch giải điều chế PLL FM

Mạch giải mã PLL FM đơn giản sử dụng IC XR2212. XR2212 là một IC PLL (vòng khóa pha) có độ ổn định cao, được thiết kế đặc biệt cho các ứng dụng hệ thống điều khiển và giao tiếp
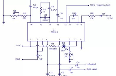
Bộ giải mã âm thanh nổi AN7415

Bộ giải mã âm thanh nổi AN7415

Dưới đây là mạch giải mã âm thanh PPL FM được thiết kế dựa trên AN7415.
Bộ giải mã âm thanh nổi LM1800

Bộ giải mã âm thanh nổi LM1800

Mạch giải mã âm thanh nổi FM rất đơn giản và chất lượng cao sử dụng LM1800
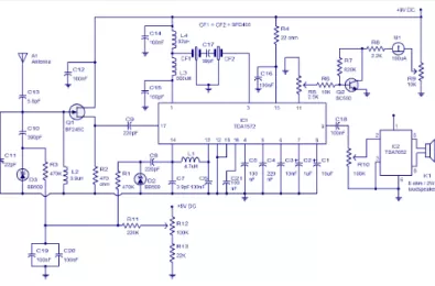
Mạch vô tuyến điều chế biên độ

Mạch vô tuyến điều chế biên độ

Mạch thu bằng cách điều chế biên độ hiệu suất cao được thiết kế dựa trên IC TDA1572.
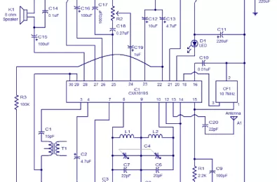
Mạch thu sóng FM sử dụng CXA1019

Mạch thu sóng FM sử dụng CXA1019

Mạch thu FM dựa trên IC CXA1019. CXA1019 là IC thu sóng vô tuyến FM / AM tích hợp lưỡng cực silicon của Sony.
Mạch vô tuyến nghe hội thoại giữa các máy bay

Mạch vô tuyến nghe hội thoại giữa các máy bay

Mạch vô tuyến được dùng để nghe các cuộc hội thoại radio giữa các máy bay.
Mạch báo cháy sử dụng Transistor

Mạch báo cháy sử dụng Transistor

Dưới đây là mạch báo cháy đơn giản và có chi phí thấp sử dụng transistor làm cảm biến
Mạch phát tín hiệu theo dõi

Mạch phát tín hiệu theo dõi

Dưới đây là một mạch phát tín hiệu theo dõi hoặc mạch phát điều khiển từ xa đơn giản có chí phí thấp.
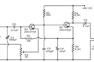
Mạch vô tuyến AM sử dụng transistor

Mạch vô tuyến AM sử dụng transistor

Dưới đây là một mạch vô tuyến AM rất đơn giản chỉ sử dụng hai transistor
Sản phẩm nổi bật
Sale 0%
SỢI THỦY TINH A4
23000 /TẤM
/ TẤM

Code: 3201-004 Còn hàng

Lưu xem sau
Sale 0%
264000 /Bịch
/ Bịch

Code: M-1021-012 Còn hàng

Lưu xem sau
Sale 0%
21000 /Cái
50000 / Cái

Code: M-6102-004 Còn hàng

Lưu xem sau
Sale 0%
319000 /Cái
/ Cái

Code: M-10002-030 Còn hàng

Lưu xem sau
Hỗ trợ liên kết
0979466469
0899909838
0938128290
0899909838
Khiếu nại: 0964238397
0979466469
0868565469
0868565469

Hotline: 0979 466 469

Loading
0359 366 469
Bạn cần linh kiện mẫu ? 7-11 ngày