Tư vấn: 0979.466.469 / 0938.128.290

MENU

An ninh & An toàn

Tay nắm cửa báo động

Tay nắm cửa báo động

Mạch báo động phát ra âm thanh và phát sáng đèn led khi chạm vào tay nắm cửa.
MẠCH BÁO ĐỘNG KHI CÓ ĐỤNG CHẠM

MẠCH BÁO ĐỘNG KHI CÓ ĐỤNG CHẠM

Mạch báo động khi có sự đụng chạm, được ứng dụng nhiều trong các mạch ô tô như mạch chống trộm,..
MẠCH BÁO ĐỘNG CHỐNG XÂM NHẬP

MẠCH BÁO ĐỘNG CHỐNG XÂM NHẬP

Mạch báo động xâm nhập là thiết bị phổ biến được sử dụng trong các khu vực an ninh cao nhằm phát hiện và báo động sự xuất hiện của bất kỳ kẻ xâm nhập nào.
Mạch bảo vệ chiếu sáng/ chống sét sử dụng ống xả khí (GDT)

Mạch bảo vệ chiếu sáng/ chống sét sử dụng ống xả khí (GDT)

Mạch bảo vệ sử dụng ống xả khí( GDT) được ứng dụng trong các mạch bảo vệ hệ thống chiếu sáng, chống sét, bảo vệ đường dây điện,...
BÁO ĐỘNG VÒNG DÂY SỬ DỤNG FET

BÁO ĐỘNG VÒNG DÂY SỬ DỤNG FET

Dưới đây là sơ đồ mạch của báo động vòng dây rất đơn giản dựa trên FET 2N700 cải tiến kênh N, bộ rung và một số thành phần thụ động.
Các cách bảo vệ IGBT

Các cách bảo vệ IGBT

IGBT dễ bị hư hại cách điện cổng bởi sự phóng điện của năng lượng thông qua các thiết bị. Khi xử lý các thiết bị này, cần thận trọng để đảm bảo rằng điện tích tĩnh được tích hợp trong điện dung cơ thể của người xử...
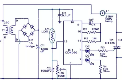
ĐÈN AN NINH SỬ DỤNG BAN ĐÊM

ĐÈN AN NINH SỬ DỤNG BAN ĐÊM

Mạch đèn tự động bật/ tắt vào khoảng 2h đêm, tại thời điểm thường xảy ra các vụ cướp.
MẠCH PHÁT HIỆN XÂM NHẬP SỬ DỤNG TIA HỒNG NGOẠI

MẠCH PHÁT HIỆN XÂM NHẬP SỬ DỤNG TIA HỒNG NGOẠI

Mạch phát hiện sự xâm nhập bất cứ khi nào có kẻ xâm nhập chạm vào tia hồng ngoại.
Cách bảo vệ thiết bị mosfet

Cách bảo vệ thiết bị mosfet

MOSFE có một lớp silicon diode siêu mỏng giữa kênh và cổng. Do lớp cách điện quá mỏng nên dễ bị phá hủy bởi điện áp nguồn cổng V GS quá mức
Sản phẩm nổi bật
Sale 0%
230000 /Cái
/ Cái

Code: 10002-046 Còn hàng

Lưu xem sau
Sale 0%
80 Loại 25PCS / Loại 5%
240000 /Bịch
264000 / Bịch

Code: M-1021-006 Còn hàng

Lưu xem sau
Sale 0%
61000 /Cái
/ Cái

Code: M-7006-018 Liên hệ

Lưu xem sau
Sale 0%
236000 /Cái
/ Cái

Code: M-6021-005 Liên hệ

Lưu xem sau
Hỗ trợ liên kết
0979466469
0899909838
0938128290
0899909838
Khiếu nại: 0964238397
0979466469
0868565469
0868565469

Hotline: 0979 466 469

Loading
0359 366 469
Bạn cần linh kiện mẫu ? 7-11 ngày